
합성곱 신경망을 이용한 선박의 잉여저항계수 추정
This is an Open-Access article distributed under the terms of the Creative Commons Attribution Non-Commercial License(http://creativecommons.org/licenses/by-nc/3.0) which permits unrestricted non-commercial use, distribution, and reproduction in any medium, provided the original work is properly cited.
Abstract
In the design stage of hull forms, a fast prediction method of resistance performance is needed. In these days, large test matrix of candidate hull forms is tested using Computational Fluid Dynamics (CFD) in order to choose the best hull form before the model test. This process requires large computing times and resources. If there is a fast and reliable prediction method for hull form performance, it can be used as the first filter before applying CFD. In this paper, we suggest the offset-based performance prediction method. The hull form geometry information is applied in the form of 2D offset (non-dimensionalized by breadth and draft), and it is studied using Convolutional Neural Network (CNN) and adapted to the model test results (Residual Resistance Coefficient; CR). Some additional variables which are not included in the offset data such as main dimensions are merged with the offset data in the process. The present model shows better performance comparing with the simple regression models.
Keywords:
Residual resistance coefficient, Regression model, Convolutional Neural Network(CNN)키워드:
잉여저항계수, 회귀모델, 합성곱 신경망1. 서 론
최근 선형설계 과정에서는 최적 선형 도출을 위하여 대규모 선형 후보군을 설계하고, CFD (Computational Fluid Dynamics)를 사용하여 성능 예측을 수행한 후, 몇몇의 최종 후보군에 대한 모형시험을 통해서 최종 선형을 결정하는 방식이 사용되고 있다. 특히 대형 조선소에서는 막강한 전산 인프라를 구축하고 이를 활용함으로써 상기의 설계 과정에 대응하고 있다. 컴퓨팅 자원의 발전이 이를 가능하게 하고 있으나, 여전히 이러한 과정은 막대한 계산 시간과 자원을 요구하고 있으며, 전산 인프라를 갖추지 못한 중소 조선소에서는 한정된 설계 후보군에 대한 검토만 이루어지고 있는 실정이다.
모형시험 결과의 회귀 분석을 통한 성능 추정식은 대표적으로 Holtrop의 방법(Holtrop and Mennen, 1978; Holtrop and Mennen, 1982; Holtrop, 1984)이 사용되고 있으며, 최근에 Kim et al. (2019, 2020, 2021)이 KRISO(Korea Research Institute of Ships and Ocean Engineering)의 모형시험 데이터를 회귀 분석하여 저속비대선과 컨테이너선에 대한 동력추정 방법을 소개한 바 있다. 이러한 회귀 모델들은 초기 선형 설계 시 주요 제원을 결정하는데 여전히 사용되고 있다. 하지만, 앞서 기술한 최적 선형을 도출하기 위해서는 제한된 선형 변수만으로 선형의 변화를 충분히 반영하는 것이 불가능하기 때문에 사용되기 어렵다. Cho et al. (2019)이 KVLCC2의 선형을 변화시키면서 오프셋(offset) 점들(3차원 좌표)을 깊은 신경망 모델(Deep Neural Network; DNN)로 학습하여 Holtrop의 추정식에 적합 시킨 연구를 소개한 바 있으나, 이는 선형 오프셋 점들로 Holtrop 식을 재현한 것으로, 신경망 모델을 선형의 저항 성능 추정에 적용한 것에 의미를 둘 수 있다.
본 연구에서는 선박의 오프셋을 학습하여 잉여저항계수를 추정하는 기계학습 모델을 소개한다. 오프셋의 정보는 3차원 좌표를 사용하지 않고, 패턴 인식에 널리 사용되고 있는 합성곱 신경망을 적용하기 위하여 각 스테이션의 형상 정보를 이미지로 변환하여 학습하는 방법을 제안한다. 2장에서는 오프셋 이미지 정보와 주요 선형 변수를 입력으로 하여 잉여저항 계수를 학습하기 위한 모델 개요를 보이며, 3장에서는 학습에 사용된 데이터에 대한 설명을, 4장에서는 최적 모델 구성을 위한 과정과 잉여저항계수 추정 결과를 보인다.
2. 기계학습 모델 개요
본 연구에서 제안하는 모델의 핵심은 선박의 오프셋 정보를 이미지 데이터로 변환하여 적용하는 것에 있다. 각 단면을 이미지 데이터로 바꾸고, 여기에 합성곱 신경망(CNN; Convolutional Neural Network)을 적용하여 선박의 형상을 반영하고, 선박 저항 성능과 깊은 상관관계를 갖는 주요 제원을 더하여 최종 목표 변수인 모형시험에서 얻어진 잉여저항계수(CR)를 학습하게 된다. 이를 위해서는 3차원 좌표로 주어지는 오프셋 정보를 이미지로 변환하는 과정이 필요하고, 이미지 정보와 수치 정보를 입력으로 하는 다중 입력 기계학습 모델을 구성해야 한다.
2.1 오프셋의 이미지 변환
일반적으로 선박의 오프셋은 선체의 길이 방향(x)의 일정 지점에서의 2차원 단면 정보(y,z)로 표현된다. 선수 및 선미 부분의 형상 변화가 큰 위치에서는 그 간격이 작고, 중앙평행부(parallel middle body)와 같이 형상 변화가 없는 부분에서는 간격을 넓게 설정한다. 본 연구에서는 AP(After Perpendicular)와 FP(Forward Perpendicular) 사이 총 37개 위치에서의 단면 정보를 이미지 정보로 변환하여 사용하였다. 즉 37개의 2차원 이미지를 입력으로 사용한다. 37개 위치는 형상 변화가 심한 선수와 선미 부분에서는 작은 간격(최소 0.125LBP)을 유지하고, 나머지 부분에서는 최대 0.05LBP의 간격을 갖도록 설정하였다.
단면의 오프셋 점들은 선박의 크기에 따라서 상이한 값들을 갖기 때문에 형상 변화 학습을 위하여 반폭(0.5B)과 흘수(T)로 무차원화 한 값을 사용한다. 이렇게 0과 1사이의 값을 갖는 오프셋 점들을 원하는 크기(nXn)의 이미지로 바꾸는 과정이 필요하다. 이미지 생성을 위해서 최대 높이를 흘수의 1.1배까지로 설정하였으며, Bresenham’s line algorithm (Bresenham, 1965)을 적용하여 두 점간을 잇는 선상의 픽셀 위치를 구하는 방법을 적용하였다. Fig. 1은 스테이션의 단면 형상을 픽셀 이미지(32X32)로 바꾼 예를 보인다.
본 연구에서는 2가지의 이미지 변환 방법을 테스트하였다. 하나는 선체 표면 좌표(y,z)에 해당하는 픽셀을 1로, 나머지 부분을 0으로 정의하는 이진 방법(binary)이며, 다른 하나는 CNN을 이용하여 CFD 근사모델(surrogate model)을 만드는 데 사용되는 SDF(Signed Distance Function (Guo et al., 2016))를 이용하는 방법이다. SDF는 단순히 물체의 경계만을 구분(binary representation)하지 않고, 경계 이외의 부분을 물체에서의 거리로 나타내어 학습시키는 방법으로 다음과 같이 정의된다.
| (1) |
SDF를 사용할 경우, 선체 표면은 0이 되며, 물체 내부와 외부를 구분할 수 있고, 물체 경계와의 최소 거리가 픽셀 값으로 저장된다. Fig. 2와 3은 이진 방법과 SDF로 변환한 오프셋 정보의 예를 보인다.
2.2 합성곱 신경망 구성
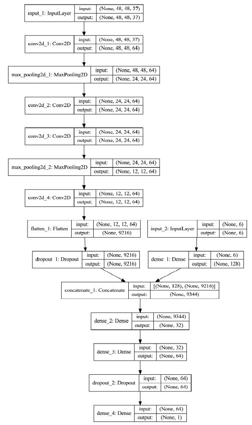
본 연구에서 입력으로 사용되는 각 스테이션에서의 단면 이미지에 합성곱 신경망(CNN)을 적용하기 위하여 2가지 접근 방법을 생각할 수 있다. 첫째는 선형의 각 스테이션 이미지를 2차원 이미지의 채널로 생각하고 2차원 CNN을 적용하는 방법이다. 보통 사진 이미지 학습을 수행할 때, 컬러 사진들은 RGB 3개의 채널을 가지고 있으므로 이러한 학습을 진행할 때 주로 사용되는 방법이다. 현재 선형 오프셋 이미지는 RGB 컬러 채널은 아니지만 같은 크기의 복수의 이미지 정보를 가지고 있다는 공통점을 이용하여 적용하는 방법으로, Fig. 4와 같은 모델 구성을 생각할 수 있다. 즉, 총 37개의 채널(37개 스테이션)을 갖는 이미지 정보를 입력으로 하여, 2차원 합성곱 층을 적용하고, 이를 flatten 하여 1차원 텐서 형태로 만든다. 여기에 1차원 텐서 형태의 선형 변수를 결합(concatenate)하여 완전 연결층(fully connected layer)을 만들고, 최종적으로 목표 변수(본 연구에서는 잉여저항계수)를 출력한다. 이렇게 예측된 값과 실제 모형시험 결과 값과의 차이를 줄이는 방향으로 학습을 진행하여 모델을 생성하게 된다. 복잡한 구조의 신경망 모델에서 흔히 발생하는 과적합의 문제를 완화하기 위하여 일부 층에 대하여 드롭아웃(dropout)과 L2 규제화(L2 regularization)를 적용하였다 (Chollet, 2017).
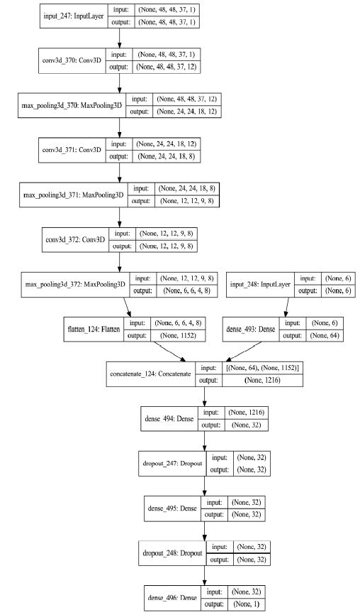
다른 방법은 오프셋 이미지들이 선체 길이 방향으로 쌓여 있는 3차원 형태의 데이터로 보고, 3차원 CNN을 적용하는 방법이다. 3차원의 합성곱 필터를 사용하기 때문에, 각 스테이션 사이의 형상 변화 패턴을 감지하는 데 장점을 갖지만, 필터의 가중치가 많아지는 단점을 갖는다. Fig. 5는 3차원 CNN의 모델 개요를 보인다. 합성곱 층의 flatten 이후는 2차원 모델과 같은 방식을 사용한다.
오프셋이 가진 정보를 이미지를 이용한 CNN 방법이 잘 감지하는지 유효성을 검증하기 위하여 앞서 설명한 모델에서 선형 변수를 결합하지 않은 순수 오프셋 이미지 데이터만을 이용하여 방형계수(Cb)를 학습시켰다. 오프셋 이미지 데이터들은 폭과 흘수로 무차원화 되어있는 정보이므로 길이방향 적분만으로 방형계수를 구할 수 있는 문제이다. 80 %의 데이터로 학습을 진행하고 20 % 데이터에 대하여 그 성능을 평가하였다. 층 구성은 3개의 2차원 합성곱 층과 최대 풀링(max pooling)을 사용하고, 최종 완전 연결층은 256개의 유닛 1개 층으로 구성하였다. Fig. 6은 그 결과를 보인다. 원형 기호는 학습 데이터(train data)에 대한 예측값을, x 기호는 평가 데이터(test data)에 대한 예측값을 참값과 같이 도시한 것이며, 좌측이 이진 방법, 우측이 SDF에 대한 결과를 보인다. 가로축은 모델에 의한 예측값, 세로축은 모형시험으로부터 얻어진 참값을 의미한다. 예측값이 정확히 참값과 일치할 경우 점들이 모두 대각선상에 위치하게 되며, 예측이 정확할수록 대각선상 주변에 모이는 결과를 보이게 된다. 평가 데이터에 대한 결정 계수(R2)는 이진 방법이 0.975, SDF가 0.981로 모두 좋은 예측 성능을 보여 주었으며, 이진 방법보다는 SDF의 학습 결과가 좋은 것으로 판단된다. 이러한 결과를 바탕으로 잉여저항계수 예측 모델 개발에는 SDF 방법을 사용하였다.
합성곱 층의 구성은 2차원 모델과 3차원 모델에서 상이하다. 2차원 모델에서 각 채널의 합성곱 결과는 합으로 계산되어 반영되기 때문에 채널간의 변화를 표현하기 위해서는 필터(커널)의 수가 많이 필요할 것이고, 3차원 모델에서는 3차원 필터가 스테이션 간 변화를 감지하므로 상대적으로 적은 수의 필터가 필요하게 된다. 몇몇 시행착오(trial and error) 테스트를 통해서 (48X48) 크기의 이미지를 입력으로 할 경우, 2차원 합성곱 모델의 경우 4개의 합성곱 층, 3차원 합성곱 모델의 경우 3개의 합성곱 층이 적절함을 확인하였다. 또한 최종 출력을 위한 완전 연결층은 3개로 결정하고 모델을 구성하였다. 입력 이미지는 크기가 클수록 원래의 오프셋을 잘 표현할 수 있으나, 기계학습 모델의 학습 가중치의 수가 늘어나게 되어 데이터의 수가 충분하지 않을 경우 과도한 과적합을 야기할 수 있기 때문에 적절한 타협이 필요하다. 본 연구에서는 테스트 결과를 바탕으로 (48X48)로 결정하였다. Keras의 함수형 API를 사용하여 다중 입력(오프셋 이미지, 선형변수)-단일 출력(잉여저항계수) 모델을 만들고 학습을 진행하였다
3. 데이터 구성 및 학습 방법
학습에 사용된 데이터는 KRISO의 모형 시험 결과가 존재하고, 오프셋 정보를 사용할 수 있는 단축 상선(벌크선, 탱커, 컨테이너선, 가스운반선)으로 유효성(결측값, outlier 제외)이 있는 총 217척이 사용되었으며, 총 데이터(잉여저항계수) 수는 2011개이다. Fig. 7은 선형 변수의 분포를 보인다. 훈련을 위한 데이터는 선형 기준으로 80 %, 평가를 위한 데이터는 20 %로 설정하였다. 훈련 데이터는 신경망 모델의 성능을 높이기 위하여 입력 선형 변수에 대하여 평균을 0, 분산이 1이 되도록 하는 정규화(normalization)를 실시하였다. 오프셋 이미지는 이미지 변환 과정에서 픽셀값이 0과 1사이가 되도록 설정하였기 때문에 별도의 정규화를 적용하지 않았다.
모델 구성을 위한 초모수(hyperparameter)는 각 층의 유닛수와 드롭아웃 비율, L2 규제화 값으로 정하고, 초모수 조정(hyperparameter tuning)을 진행하였다. 초모수 조정 단계에서는 훈련 데이터를 3개의 폴드로 나누고, 각 폴드의 검증 결과를 평균하여 모델을 평가하는 k-폴드 검증(k-fold validation)을 적용하였다 (Kim et al., 2020).
초모수 조정 방법은 가장 단순한 방법으로 사용자가 정해놓은 모수 세트 내에서 최적점을 찾는 그리드화탐색(grid search)이 있고, 조금 더 좋은 성능을 준다고 알려져 있는 무작위 탐색(random search)이 있다. 최근에는 무작위 탐색보다 효율적으로 알려진 bayesian 탐색 방법이 많이 사용되고 있다. Bayesian 최적화(Frazier, 2018)는 미지의 목적 함수를 최대로 만드는 최적해를 찾는 방법으로 복수의 초기점에서의 결과를 바탕으로 미지의 목적 함수의 형태에 대한 확률적인 추정을 통해 최적점의 후보 점을 탐색하는 모델이다. 본 연구에서는 각 층의 유닛수를 정하기 위해서 그리드 탐색을, 드롭아웃과 L2 규제화 값을 정하기 위해서 bayesian 탐색 방법을 적용하였다. 3차원 모델의 경우, 초기점 5개와 탐색점 35개, 총 40번의 탐색을 통해서 최적 모수를 도출하였으며, 2차원 모델의 경우는 이보다 더 많은 탐색을 수행하였다.
초모수 조정을 통해서 얻어진 최적의 초모수를 적용하여 훈련 데이터 전부에 대하여 최종 학습을 진행한다. 학습 과정에서 손실 함수(MSE: Mean Squared Error)를 최소로 하기 위한 가중치 갱신 최적화 방법은 RMSprop (Ruder, 2016)를 사용하였으며, 가중치 초기화 방법은 He uniform(Keras, 2022) 방식을 사용하였다. 각 층의 활성화 함수로는 비선형 함수인 ReLU를 사용하고, 최적 에포크(epoch)를 적용하기 위하여 조기 종료 기법(early stopping)을 적용하여 최종 기계학습 모델을 생성하였다.
4. 학습 결과
합성곱 신경망 모델의 효과를 검증하기 위하여 먼저 선박의 주요 제원만을 이용한 DNN모델을 만들고 그 성능을 기준으로 하였다. 사용된 선형 변수로는 길이-폭비(L/B), 폭-흘수비(B/T), 길이-흘수비(L/T), 길이-체적비(L/▽1/3), 종방향 부력중심(LCB), 선수벌브 길이(BulbL/LBP), Froude 수(Fn) 이다. 총 3개의 완전 연결층(128-64-32)을 사용하였으며, 초모수 조정으로 결정된 드롭아웃 비율은 0.2, L2 규제화 값은 0.0007이다. Fig. 8은 예측 결과를 보인다. 과대적합의 양상은 보이지 않으며, 일부 평가 데이터에 대하여 과대평가 결과를 보이고 있다. 훈련 데이터에 대한 R2는 0.910, 평가 데이터에 대한 R2는 0.814로 계산되었다. 선박의 저항 성능이 주요 제원만으로도 대략적으로 결정되는 것을 확인할 수 있다. 전체 데이터에 적용했을 경우, 선형별 평균 오차율이 약 8.69 %로 나타났으며, R2는 0.892였다. 하나의 선형에 대한 오차율(식 (2))은 전 속도 구간에서 절대 오차를 적분하고, 참값의 적분 값으로 나누어서 계산하였다. Fig. 9는 무작위로 추출한 훈련 데이터의 3척, 평가 데이터의 3척에 대한 잉여저항계수 추정 결과 비교를 보인다.
| (2) |
2차원 합성곱 신경망을 사용하여 동일한 학습을 진행하였다. 입력 데이터로 37개의 채널을 가진 2차원 오프셋 이미지 데이터(48X48X37, SDF 적용)와 선박의 주요 제원으로 L/B, B/T, L/T, L/▽1/3, BulbL/LBP, Fn를 사용하였다. 주요 제원만의 신경망 모델에서 LCB를 제외한 변수를 사용하였는데, 이는 오프셋의 정보에서 이미 LCB 정보는 포함되었다고 보고 결정한 것이다.
총 4개의 합성곱 층(64-64-64-64)과 총 3개의 완전 연결층(128-32-64)을 사용하였으며, 초모수 조정으로 결정된 드롭아웃 비율은 0.1, L2 규제화 값은 0.000557이다. 사용된 필터 크기는 3X3이다. Fig. 10은 최종 선정된 2차원 모델의 구성을 보인다.
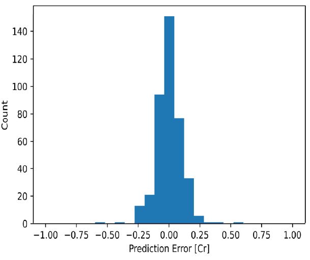
Fig. 11은 2차원 CNN 모델의 예측 결과를 보인다. 선형 변수만의 모델에 비하여 향상된 결과를 보인다. 약간의 과적합 양상을 보이지만 평가 데이터에 대한 예측값도 좋은 일치를 보이고 있다. 잉여저항계수가 큰 부분에서의 오차가 다소 크게 나타나는데, 이는 훈련 데이터의 양이 많지 않아서 나타나는 현상으로 판단된다. 결정 계수에서도 향상된 결과를 확인할 수 있다. 훈련 데이터에 대한 R2는 0.982, 평가 데이터에 대한 R2는 0.873으로 계산되었다. 전체 데이터에 적용했을 경우, 선형별 평균 오차율이 약 5.13 %로 향상되었으며, R2는 0.963이다. Fig. 12는 평가 데이터에 대한 오차를 히스토그램으로 나타낸 것으로 편향이 작은 정규 분포의 형태를 잘 나타내고 있다. Fig. 13은 샘플 선형에 대한 CR 예측 결과를 보인다. 평가 데이터에서 향상된 결과를 보인다.
3차원 합성곱 모델은 2차원 모델과 동일한 데이터를 사용하였으며, 오프셋 정보를 3차원 이미지(48X48X37X1)로 처리하는 방식만 차이가 있다. 총 3개의 합성곱 층(12-8-8)과 총 3개의 완전 연결층(64-32-32)을 사용하였으며, 초모수 조정으로 결정된 드롭아웃 비율은 0.011, L2 규제화 값은 0.0001037이다. 사용된 필터 크기는 3X3X3이다. Fig. 14는 최종 선정된 3차원 모델의 구성을 보인다.
Fig. 15는 3차원 CNN 모델의 예측 결과를 보인다. 2차원 CNN 모델에 비하여 향상된 결과를 보인다. 길이 방향의 패턴을 감지하는 모델이기 때문에 2차원 CNN 모델보다 적은 수의 필터를 사용했음에도 좋은 결과를 보이는 것으로 판단된다. 테스트에서 필터수가 커지면 전체 학습 계수(trainable parameters)의 수가 너무 커져서 과도한 과적합이 관찰되었다. 훈련 데이터에 대한 R2는 0.989, 평가 데이터에 대한 R2는 0.911로 계산되었다. 전체 데이터에 적용했을 경우, 선형별 평균 오차율이 4.26 %로 약간 감소되었으며, R2도 역시 0.975로 향상된 결과를 보인다. Fig. 16은 평가 데이터에 대한 오차를 히스토그램으로 나타낸 것으로 마찬가지로 편향이 작은 정규 분포의 형태를 잘 나타내고 있다. Fig. 17은 샘플 선형에 대한 CR 예측 결과를 보인다. Table 1은 예측된 잉여저항계수를 이용하여 모형선의 전저항(RT)을 계산하고, 각 모델별 오차율을 표시한 것이다. 세 모델 모두 2 % 미만의 오차율을 보이고 있다.
5. 결 론
본 연구에서는 기존에 일반적으로 이용되는 선형 변수만을 이용한 성능 추정 회귀 모델에 추가적으로 선형의 오프셋 정보를 더한 기계학습 모델을 구성하였으며, 이를 이용하여 잉여저항계수를 학습하고 그 성능을 검증하였다.
선형 오프셋 좌표를 직접 적용하지 않고, 컴퓨터 비전 분야에서 패턴 인식을 위해 널리 사용되는 합성곱 신경망을 적용하기 위하여 각 스테이션의 단면을 이미지 데이터로 바꾸어 학습을 진행하였다. 2차원 합성곱 모델과 3차원 합성곱 모델을 생성하여 검증을 수행하였으며, 길이 방향의 패턴을 감지할 수 있는 3차원 합성곱 모델이 더 적은 수의 합성곱 층으로도 우수한 예측 결과를 보이는 것을 확인하였다. 두 모델 모두 선형 변수만으로 구성된 DNN 모델보다 좋은 예측 결과를 보였다. 가장 좋은 결과를 보인 3차원 합성곱 모델의 경우, 선형별 평균 오차율 약 4 % 정도의 결과를 주었으며, 평가 데이터에 대한 R2도 0.911의 좋은 결과를 보였다.
본 모델은 기존의 방법 (Kim et al., 2019, 2020, 2021)과는 달리 선종이나 속도 범위, 특정 선형 변수의 분류를 통해 정도를 향상시키는 방법을 적용하지 않고, 오프셋 정보와 기본적인 주요 변수만으로 구성되지만, 잉여저항계수의 예측도가 떨어지지 않고, 선형의 최적화 과정에서 적용할 경우, 최적 후보군을 선정하기 위한 비용과 시간을 줄여줄 수 있다는 장점을 갖는다. 향후 선형 최적화 과정에서의 유효성 검증에 관한 연구가 필요할 것으로 생각되며, 국부 유동장 예측 등으로 적용 범위의 확대도 필요하다. 나아가서는 Deep Generative Model 등을 활용한 역설계 방안의 기초가 될 것으로 판단된다.
Acknowledgments
본 논문은 선박해양플랜트연구소 주요사업 “극한환경상태의 선박성능 평가기술 개발”로 수행된 결과입니다. (PES4290)
References
-
Bresenham, J.E., 1965. Algorithm for computer control of a digital plotter, IBM System Journal, 4(1), pp.25-30.
[https://doi.org/10.1147/sj.41.0025]
- Chollet, F., 2017. Deep learning with python. Gilbut Publishing co., Ltd.
-
Cho, Y.I., Oh, M.J., Seok, Y.S., Lee, S.J. and Roh, M.I., 2019. Resistance estimation of a ship in the initial hull design using deep learning. Korean Journal of Computational Design and Engineering, 24(2), pp.203-210.
[https://doi.org/10.7315/CDE.2019.203]
-
Frazier, P.I., 2018. A tutorial on bayesian optimization. arXiv:1807.02811, .
[https://doi.org/10.1287/educ.2018.0188]
-
Guo, X., Li, W. and Iorio, F., 2016. Convolutional neural networks for steady flow approximation. Proceedings of the 22nd ACM SIGKDD International Conference on Knowledge Discovery and Data Mining, pp.481-490.
[https://doi.org/10.1145/2939672.2939738]
- Holtrop, J., 1984. A statistical re-analysis of resistance and propulsion data. International Shipbuilding Progress, 31, pp.272-276.
-
Holtrop, J. and Mennen, G.G.J., 1978. A statistical power prediction method. International Shipbuilding Progress, 25, pp.253.
[https://doi.org/10.3233/ISP-1978-2529001]
-
Holtrop, J. and Mennen, G.G.J., 1982. An approximate power prediction method. International Shipbuilding Progress, 29, pp.166-170.
[https://doi.org/10.3233/ISP-1982-2933501]
-
Kim, Y.C., Kim, M.S., Yang, K.K., Lee, Y.Y., Yim, G.T., Kim, J., Hwang, S.S., Kim, J.J., and Kim, K.S., 2019. Prediction of residual resistance coefficient of low-speed full ships using hull form variables and model test results. Journal of the Society of Naval Architects of Korea, 56(5), pp.448-457.
[https://doi.org/10.3744/SNAK.2019.56.5.447]
-
Kim, Y.C., Yang, K.K., Kim, M.S., Lee, Y.Y., and Kim, K.S., 2020. Prediction of residual resistance coefficient of low-speed full ships using hull form variables and machine learning approaches. Journal of the Society of Naval Architects of Korea, 57(6), pp.311-321.
[https://doi.org/10.3744/SNAK.2020.57.6.312]
-
Kim, Y.C., Kim, G.D., Kim, M.S., Hwang, S.H., Kim, K.S., Yeon, S.M. and Lee, Y.Y., 2021. Powering performance prediction of low-speed full ships and container carriers using statistical approach. Journal of the Society of Naval Architects of Korea, 58(4), pp.234-242.
[https://doi.org/10.3744/SNAK.2021.58.4.234]
- Keras, 2022 [Online] (Updated 3 Aug 2022) Available at: https://keras.io, [Accessed 3 Aug 2022].
- Ruder, S., 2016. An overview of gradient descent optimization algorithms. arXiv:1609.04747, .


















